简介 新修订的《商品说明条例》(「 该条例 」)已于13年7月19日在香港生效,其中一项主要修订内容是将「商品说明」的定义扩大,以禁止虚假的服务说明(先前只限于货品)。 此外,该条例亦将若干不良营商手法列为刑事罪行。 扩大适用范围(二)不具备商品应当具备的使用性能而出售时未作说明的; (三)不符合在商品或者其包装上注明采用的商品标准的; (四)不符合商品说明、实物样品等方式表明的质量状况的; (五)生产国家明令淘汰的商品或者销售失效、变质的商品的; (六)销售的商品数量不足的; (七)服务的内容和费用违反约定的加入购物车 现货速发中华人民共和国安全生产法 21年新修订 含草案说明 350 X 店铺: 文轩网旗舰店 出版社: 法律出版社 ISBN: 商品编码: 品牌: 文轩 出版时

亚马逊保险费事件升级 部分账号收到小红旗 保险公司 网易订阅
美容商品说明条例
美容商品说明条例-• 商品说明条例 (第362 章) 及其附属法例 该条例其中条文禁止将虚假商品说明应用于货 品或服务; 禁止管有应用了虚假商品说明的货品作售卖或商业或制造用途;禁止供应应用 了虚假商品说明的货品或服务;禁止伪造商标或将虚假商标应用于货品;禁止进口或出口应 用了虚假商品说明或伪造 涉向客人虚假声称安排分期 美容公司女董及职员被捕 大公报讯香港海关打击美容公司不良营商手法,昨日拘捕一名美容公司的女董事及一名女销售人员,她们涉嫌将虚假商品说明应用於美容服务,违反《商品说明条例》。 海关早前接获举报,指一名美容



Coms Auth Hk
美容美发场所卫生规范 (征求意见稿) 第一章 总 则 第一条 依 据 为加强美容美发场所的卫生管理,预防疾病,保障人体健康,根据《中华人民共和国传染病防治法》、《公共场所卫生管理条例》及其实施细则、《化妆品卫生监督条例》等卫生法律、法规和规章,制定本规范。美容中心职员: 只有一部机器,最快要六个月后才排得上! 艺人林盛斌: 根据新修订的《商品说明条例》, 荧幕盖字: 《12年商品说明(不良营商手法)(修订)条例》已经生效 艺人林盛斌:商品说明条例(附英文)pdf,商品说明条例(附英文) 章名 第Ⅰ部 导言 1.简称 本条例定名为商品说明条例,并由总督在宪报公告指定之日期起实施。 2.释义 (1)在本条例内,除按照上下文另具意义者外,下开各词应解释如下—— "广告"包括商品目录、传单及价目表等; "获授权人员"指
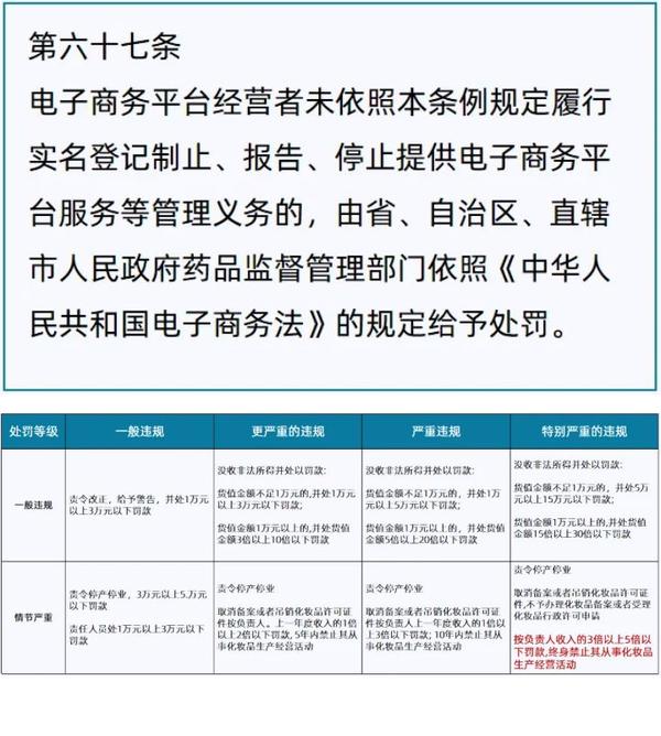
美容化妆品三证是指最基本的:营业执照、卫生许可证和生产许可证。 营业执照 根据《公司法》第七条规定:" 依法设立的公司,由公司登记机关发给公司营业执照。公司营业执照签发日期为公司成立日期。公司营业执照应当载明公司的名称、住所、注册资本、经营范围、法定代表人姓名等事项消费者起诉书模板 地 址:江苏盐城市建军中路92号 电话: 传真: 地 址:广东省佛山市顺德区美的工业城 电话: 传真: 1、判令第一被告退货款元;并依法赔偿元; 2、判令两被告共同承担本案诉讼费用。 07根据《商品说明条例》 (第362章)成功检控及接受承诺的个案 引言 经《 12 年商品说明 (不良营商手法)( 修订)条例》修订的《商品说明条例》 (第362 章) (《条例》)禁止常见用于消费者的不良营商手法,包括- • 虚假商品說 明; • 误导性遗漏;
12年商品说明(不良营商手法)(修订)条例 虚假或误导性商品说明 精灵眼: 商品说明条例!认清虚假或误导性的商品说明! 推销员: 介绍一个超级娱乐组合给你吧!「追剧台」,专播韩剧, 接下来将会独家播放「原来是美女」呢!If the chapter is also available in RTF format, you may go straight to the Download area at the bottom of the page to download and print the whole chapter RTF copy You may refer to the " FAQ " page for further information on printing香港海關人員負責執行香港法例第362章《商品說明條例》 (在新視窗開啟) 及當中的八條附屬法例,目的是禁止在營商過程中,對提供的貨品作出虛假商品說明、以及虛假、具誤導性或不完整的資料及錯誤陳述,以保障消費者。 海關人員會進行突擊檢查,以確保商戶遵從有關法例,並會就懷疑違例的



Ccg Org Cn



商品說明條例 永不用完的套票 文章 滙豐機滙
香港海关22日查获935盒涉嫌违反《商品说明条例》、印有"not made in china"(非中国造)等标示的外科口罩,并拘捕一名男子。经跟进调查后,香港海关今日(25日)再拘捕一名男子。"港独"组织"香港众志"今天在脸书发文证实,被捕者为组织副主席郑家朗。 22日,香港特区政府网站曾刊登新闻公报 公共场所是指人群经常聚集、供公众使用或服务于人民大众的活动场所,是人们生活 公共场所请莫吸烟 中不可缺少的组成部分,是反应一个国家、民族物质条件和精神文明的窗口。 根据国务院1987年4月1日发布的《公共场所卫生管理条例》能依法进行卫生监督生猪屠宰管理条例(修订草案征求意见稿) # 微信小商店禁发商品列表 禁发商品说明: 微信小商店禁发商品包括互联网交易禁发商品和直播场景禁发商品; 禁发商品包括但不限于列举的二级类目商品。 # 互联网交易禁发商品 一级 二级 (一)枪支、刀具及军警用品 1 枪支、弹药、军火及仿制品



美容業界關注醫學美容規管發展專頁 Photos Facebook




海關拘捕美容公司2名職員涉違 商品說明條例 Rthk
·vogue 服饰与美容简介 ·vogue 服饰与美容广告价格 ·vogue 服饰与美容监测 ·vogue 服饰与美容广告代理公司 ·vogue 服饰与美容电子版 ·vogue 服饰与美容广告效果 自从12年第一本vogue在美国出版以来,至今已有114年历史、全球共计16个版本的vogue,忠实纪录着流行时尚演进超过一个世纪,拥有全球最庞 据成都海关近日通报,在跨境电商渠道查获大批医用美容针剂,该批商品启运国为意大利,申报品名为"三文鱼安瓶精华"等,实际为医用美容针剂,部分配有注射器及针头。这批商品涉及 3 个品牌的 6 种商品,其中注射用针剂共 1955 支,针头共 1577 支,注射器共 438 支。成都海关已对该批商品美容清洗 汽车贴膜 车载电器 所展示楼盘的《商品房预售许可证》或《商品房销售许可证》 预约服务(仅适用于自定义版交易组件) 1房产开发商需提供所展示楼盘的《商品房预售许可证》或《商品房销售许可证》(主体名应与证件主体一致); 2房产中介需提供当地政府的备案公示 ; 3商品




美容店職員訛稱換領券不包紋眼線 涉違商品說明條例罪成 星島日報




如何辨识片仔癀真伪 大家可以通过下面这些方法知道片仔癀是真的还是假的 首先应该去正规渠道购买 比如大型连锁药店 片仔癀体验店等 1
本条例定名为商品说明条例,并由总督在宪报公告指定之日期起实施。 2.释义 (1)在本条例内,除按照上下文另具意义者外,下开各词应解释如下—— "广告"包括商品目录、传单及价目表等; "获授权人员"指根据第14条所委任之公职人员; "总监"指海关总监及任何副总监或助理总监



Coms Auth Hk



香港海关提醒 小心这些不良营商手法 很多人中招 天一国际资讯 微信公众号文章阅读 Wemp




警惕 这种美容针每3支就有2支是假货 玻尿酸 新浪新闻




香港海关 新闻公报







海關拘捕兩名美容公司職員涉違反 商品說明條例 流動新聞



汞超标7000倍夫妇公厕内生产网红面霜 生产主开豪车住别墅 化妆品 汞超标 面霜 新浪新闻




米蓝晚报 誘顧客購13萬美容療程拒退款37歲女銷售員被捕




亚马逊保险费事件升级 部分账号收到小红旗 保险公司 网易订阅



闲鱼再现已禁售 水光针针头 卖家 产品无批文 财经 中国网




商品說明條例 立場新聞




简约风格新产品美容产品海报 图片下载 包图网



网络交易监督管理办法 社交电商 正名 还是 紧箍咒 Lexology




这种美容针 每3支就有2支是假货 注射器竟能任意购买 手机网易网



中方 硬刚 贸易战 加税25 的美系化妆品前景几何 国内 化妆品财经在线 一个行业的生意与思想



港商品例兩年123宗定罪多涉電子海味美容



Customs Gov Hk



香港海關商品說明條例 不良營銷手法講座 Ibh 與 國際美容健康總聯合會ibhgu Facebook




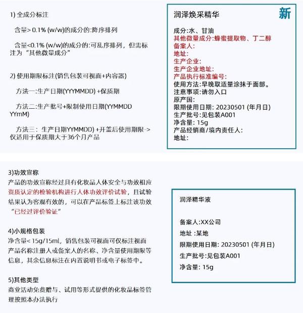
化妆品新规解析 一 知乎




慢心礼盒一棵树配方放松情绪




商品说明条例 第362章 个案小册子 Pdf Free Download



1 資料b 商品說明條例 投訴主要類別 香港文匯報



明声报 温哥华版 Mingshengbao Com




化妆品新规解析 一 知乎




威嚇銷售 37歲女子銷售逾13萬元美容療程訛稱可退款涉威嚇性營業行為被捕 香港經濟日報 Topick 新聞 社會 D



舆情周刊 新条例实施 化妆品原料管理开启新纪元 中国食品药品网




商品说明条例 第362章 个案小册子 Pdf Free Download




商品说明条例 第362章 个案小册子 Pdf Free Download




荃灣美容院董事刻意瞞客轉地點違 商品說明條例 判監3個月緩刑1年 香港經濟日報 Topick 新聞 社會 D0709



年医美行业网络关注度分析报告 腾讯新闻



海關稱暫接15宗美容集團旗下3公司暫停營業相關投訴 香港電台 Line Today




美容公司騙客戶補錢2女子涉嫌違反商品說明條例被捕 香港經濟日報 Topick 新聞 社會 D0915



网红抽脂术后离世起底美容医院 曾获美团 优质品牌 奖 网红 抽脂 社会新闻 华商网新闻




Kelly Online 葉劉行donki見 美容電子煙 質疑違例促海關跟進 星島日報



香港海关提醒 小心这些不良营商手法 很多人中招 天一国际资讯 微信公众号文章阅读 Wemp



香港海关提醒 小心这些不良营商手法 很多人中招 天一国际资讯 微信公众号文章阅读 Wemp




美容公司涉違商品說明條例海關拘兩人 香港01 社會新聞



热玛吉疯狂造假链 80万机器山寨机卖6千 6千探头卖百元 腾讯新闻




美容院職員違商品說明條例或被判監 Now 新聞




美容公司涉違商品說明條例海關拘兩人 香港01 社會新聞




商品说明条例 第362章 个案小册子 Pdf Free Download



養傷近一年復出艾歷拜利鍊車好緊張 新聞 Yahoo雅虎香港




不良手法誘客買13萬美容療程37歲女銷售員被捕 頭條日報




简约风格新产品美容产品海报 图片下载 包图网




商品说明条例 第362章 个案小册子 Pdf Free Download




商品说明条例 第362章 个案小册子 Pdf Free Download



女神的最爱 美容养颜的 红枣 即将走向标准化 价格




阿里巴巴严查商家违规 近件化妆品一夜 消失 界面新闻 Jmedia



天天快报




曹山石on Twitter 今年以来 只有一样商品 工信部公开表态卖便宜了




八珍汤 气血双补 调理月经美容好脸色 Ba Zhen Tang Eight Treasures




0nkywved8grefm




警惕 这种美容针每3支就有2支是假货 玻尿酸 新浪新闻




警惕 这种美容针每3支就有2支是假货 玻尿酸 新浪新闻



香港商品新条例生效一年七成港人不了解内容



在 雷区 外旋转跳跃 打造化妆品安全新生态 条例




13 4 26互动新闻台17点新闻片段 哔哩哔哩 Bilibili




淘宝规则



香港海关提醒 小心这些不良营商手法 很多人中招 天一国际资讯 微信公众号文章阅读 Wemp



Invest Data Com




33岁女网红抽脂感染去世 痛到休克被误当睡觉 涉事医院华颜医疗美容起底 曾被罚4次 新浪财经 新浪网



香港海关提醒 小心这些不良营商手法 很多人中招 天一国际资讯 微信公众号文章阅读 Wemp



政府新聞網 美容健身服務冷靜期諮詢展開 Facebook



什么才是解决化妆品小样市场乱象最好的方法 广州金诺达信息科技有限公司




日本疫情下的学术盛典 第109回日本美容外科学会 医美 网易订阅



商品例两年123宗定罪多涉电子产品海味美容



虛假商品說明 大紀元時報香港 獨立敢言的良心媒體




Alibaba Com Rules Center




阿里巴巴严查商家违规 近件化妆品一夜 消失 界面 财经号




维港会 叶刘行donki见 美容电子烟 质疑违例促海关跟进




化妆品新规解析 一 知乎




金稻 Kingdomcares 电子美容仪kd9960 金稻 Kingdom Kd9960 精华导入仪美容 仪器脸部家用脸部导入导出面部嫩肤仪离子面膜毛孔清洁器 价格图片品牌报价 苏宁易购金稻苏宁自营旗舰店



Stand News 立場新聞 美容品牌 悅榕莊 Dr Facebook




涉不良手法銷售美容服務海關拘37歲公司女董事 即時新聞 港澳 On Cc東網




美体内衣能治疗妇科疾病 长青纤缇美体衣涉嫌传销 虚假宣传遭质疑 防骗头条网



企业资质 码 上办系列 进口化妆品收货人备案 贸法通




裝修公司女東主涉用不良營商手法違反 商品說明條例 被捕 香港01 突發



天天快报




呃客萬美容院突執笠涉違商品條例 東方日報



悦榕庄等美容院停业0苦主求助涉款千万 大公网



16年8月5日香港海關 商品說明條例 不良營商手法交流會議 香港美容業總會香港美容業總會




美容療程收貴5倍涉違 商品說明條例 海關拘33歲女負責人 香港經濟日報 Topick 新聞 社會 D



年1月17日 商品說明條例 不良營銷手法 講座 香港美容業總會香港美容業總會



化学工程学院 化妆品科普知识



Customs Gov Hk




头条文章




医疗美容 法律问题系列 中 行业资质 知乎




汉高股份再罚 生产公司也曾连续三次被整改 界面 财经号



新海关时代出入境检验检疫合规实务系列 特辑 一 防疫物资出口海关监管与涉检案件的罪与罚 Lexology




海關拘2美容從業員涉違商品說明條例 熱話 經濟一週




Fda认证 后 Tripollar初普家用美容仪再度暴雷 Tripollar Fda 射频 网易订阅




化妆品新规解析 一 知乎




商品说明条例 第362章 个案小册子 Pdf Free Download




阿里巴巴严查商家违规 近件化妆品一夜 消失 界面新闻 Jmedia
0 件のコメント:
コメントを投稿